domingo, 3 de julio de 2016

DISEÑO CURRICULAR NACIONAL 2016

DISEÑO CURRICULAR NACIONAL 2016

COMPETENCIAS

La competencia se define como la facultad que tiene una persona de combinar un conjunto de capacidades a fin de lograr un propósito específico en una situación determinada, actuando de manera pertinente y con sentido ético.
Ser competente es combinar también determinadas características personales, con habilidades socioemocionales que hagan más eficaz su interacción con otros.
El desarrollo de las competencias de los estudiantes es una construcción constante, deliberada y consciente, propiciada por los docentes y las instituciones y programas educativos. Este desarrollo se da a lo largo de la vida y tiene niveles esperados en cada ciclo de la escolaridad.

CAPACIDADES

Las capacidades son recursos para actuar de manera competente. Estos recursos son los conocimientos, habilidades y actitudes que los estudiantes utilizan para afrontar una situación determinada. Estas capacidades suponen operaciones menores implicadas en las competencias, que son operaciones más complejas.
·         Los conocimientos son las teorías, conceptos y procedimientos legados por la humanidad en distintos campos del saber.
·         Las habilidades hacen referencia al talento, la pericia o la aptitud de una persona para desarrollar alguna tarea con éxito. Las habilidades pueden ser sociales, cognitivas, motoras.
·         Las actitudes son disposiciones o tendencias para actuar de acuerdo o en desacuerdo a una situación específica.

COMPETENCIAS
CAPACIDADES
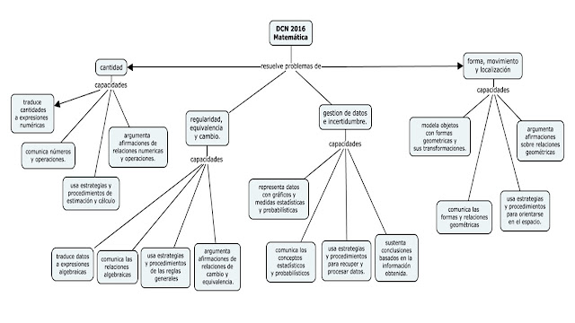
Resuelve problemas de cantidad.
·         Traduce cantidades a expresiones numéricas.
·         Comunica su comprensión sobre los números y las operaciones.
·         Usa estrategias y procedimientos de estimación y cálculo.
·         Argumenta afirmaciones sobre las relaciones numéricas y las operaciones.
Resuelve problemas de regularidad, equivalencia y cambio.
·         Traduce datos y condiciones a expresiones algebraicas.
·         Comunica su comprensión sobre las relaciones algebraicas.
·         Usa estrategias y procedimientos para encontrar reglas generales.
·         Argumenta afirmaciones sobre relaciones de cambio y equivalencia.
Resuelve problemas de gestión de datos e incertidumbre.
·         Representa datos con gráficos y medidas estadísticas o probabilísticas.
·         Comunica la comprensión de los conceptos estadísticos y probabilísticos.
·         Usa estrategias y procedimientos para recopilar y procesar datos.
·         Sustenta conclusiones o decisiones basado en información obtenida.
Resuelve problemas de forma, movimiento y localización.
·         Modela objetos con formas geométricas y sus transformaciones.
·         Comunica su comprensión sobre las formas y relaciones geométricas.
·         Usa estrategias y procedimientos para orientarse en el espacio.
·         Argumenta afirmaciones sobre relaciones geométricas.

RESUELVE PROBLEMAS DE CANTIDAD.

Consiste en que el estudiante solucione problemas o plantee nuevos problemas que le demanden construir y comprender las nociones de número, de sistemas numéricos, sus operaciones y propiedades. Además dotar de significado a estos conocimientos en la situación y usarlos para representar o reproducir las relaciones entre sus datos y condiciones. Implica también discernir si la solución buscada requiere darse como una estimación o cálculo exacto, y para ello selecciona estrategias, procedimientos, unidades de medida y diversos recursos. El razonamiento lógico en esta competencia es usado cuando el estudiante hace comparaciones, explica a través de analogías, induce propiedades a partir de casos particulares o ejemplos, en el proceso de resolución del problema.
Esta competencia implica, por parte de los estudiantes, la combinación de las siguientes capacidades:
·         Traduce cantidades a expresiones numéricas: es transformar las relaciones entre los datos y condiciones de un problema a una expresión numérica (modelo) que reproduzca las relaciones entre estos; esta expresión se comporta como un sistema compuesto por números, operaciones y sus propiedades. Es plantear problemas a partir de una situación o una expresión numérica dada. También implica evaluar si el resultado obtenido o la expresión numérica formulada (modelo), cumplen las condiciones iniciales del problema.
·         Comunica su comprensión sobre los números y las operaciones: es expresar la comprensión de los conceptos numéricos, las operaciones y propiedades, las unidades de medida, las relaciones que establece entre ellos; usando lenguaje numérico y diversas representaciones; así como leer sus representaciones e información con contenido numérico.
·         Usa estrategias y procedimientos de estimación y cálculo: es seleccionar, adaptar, combinar o crear una variedad de estrategias, procedimientos como el cálculo mental y escrito, la estimación, la aproximación y medición, comparar cantidades; y emplear diversos recursos.
·         Argumenta afirmaciones sobre las relaciones numéricas y las operaciones: es elaborar afirmaciones sobre las posibles relaciones entre números naturales, enteros, racionales, reales, sus operaciones y propiedades; basado en comparaciones y experiencias en las que induce propiedades a partir de casos particulares; así como explicarlas con analogías, justificarlas, validarlas o refutarlas con ejemplos y contraejemplos.

RESUELVE PROBLEMAS DE REGULARIDAD, EQUIVALENCIA Y CAMBIO.

Consiste en que el estudiante logre caracterizar equivalencias y generalizar regularidades y el cambio de una magnitud con respecto de otra, a través de reglas generales que le permitan encontrar valores desconocidos, determinar restricciones y hacer predicciones sobre el comportamiento de un fenómeno. Para ello plantea ecuaciones, inecuaciones y funciones, y usa estrategias, procedimientos y propiedades para resolverlas, graficarlas o manipular expresiones simbólicas.
Así también razona de manera inductiva y deductiva, para determinar leyes generales mediante varios ejemplos, propiedades y contraejemplos.
Esta competencia implica, por parte de los estudiantes, la combinación de las siguientes capacidades:
·         Traduce datos y condiciones a expresiones algebraicas: significa transformar los datos, valores desconocidos, variables y relaciones de un problema a una expresión gráfica o algebraica (modelo) que generalice la interacción entre estos. Implica también evaluar el resultado o la expresión formulada con respecto a las condiciones de la situación; y formular preguntas o problemas a partir de una situación o una expresión.
·         Comunica su comprensión sobre las relaciones algebraicas: significa expresar su comprensión de la noción, concepto o propiedades de los patrones, funciones, ecuaciones e inecuaciones estableciendo relaciones entre estas; usando lenguaje algebraico y diversas representaciones. Así como interpretar información que presente contenido algebraico.
·         Usa estrategias y procedimientos para encontrar reglas generales: es seleccionar, adaptar, combinar o crear, procedimientos, estrategias y algunas propiedades para simplificar o transformar ecuaciones, inecuaciones y expresiones simbólicas que le permitan resolver ecuaciones, determinar dominios y rangos, representar rectas, parábolas, y diversas funciones.
·         Argumenta afirmaciones sobre relaciones de cambio y equivalencia: significa elaborar afirmaciones sobre variables, reglas algebraicas y propiedades algebraicas, razonando de manera inductiva para generalizar una regla y de manera deductiva probando y comprobando propiedades y nuevas relaciones.
·
RESUELVE PROBLEMAS DE GESTIÓN DE DATOS E INCERTIDUMBRE.

Consiste en que el estudiante analice datos sobre un tema de interés o estudio o de situaciones aleatorias, que le permitan tomar decisiones, elaborar predicciones razonables y conclusiones respaldadas en la información producida. Para ello, el estudiante recopila, organiza y representa datos que le dan insumos para el análisis, interpretación e inferencia del comportamiento determinista o aleatorio de estos usando medidas estadísticas y probabilísticas.
Esta competencia implica, por parte de los estudiantes, la combinación de las siguientes capacidades:
·         Representa datos con gráficos y medidas estadísticas o probabilísticas: es representar el comportamiento de un conjunto de datos, seleccionando tablas o gráficos estadísticos, medidas de tendencia central, de localización o dispersión. Reconocer variables de la población o la muestra al plantear un tema de estudio. Así también implica el análisis de situaciones aleatorias y representar la ocurrencia de sucesos mediante el valor de la probabilidad.
·         Comunica la comprensión de los conceptos estadísticos y probabilísticos: es comunicar su comprensión de conceptos estadísticos y probabilísticos en relación a la situación. Leer, describir e interpretar información estadística contenida en gráficos o tablas provenientes de diferentes fuentes.
·         Usa estrategias y procedimientos para recopilar y procesar datos: es seleccionar, adaptar, combinar o crear una variedad de procedimientos, estrategias y recursos para recopilar, procesar y analizar datos, así como el uso de técnicas de muestreo y el cálculo de las medidas estadísticas y probabilísticas.
·         Sustenta conclusiones o decisiones con base en información obtenida: es tomar decisiones, hacer predicciones o elaborar conclusiones y sustentarlas con base en la información obtenida del procesamiento y análisis de datos, así como de la revisión o valoración de los procesos.
·
RESUELVE PROBLEMAS DE FORMA, MOVIMIENTO Y LOCALIZACIÓN.

Consiste en que el estudiante se oriente y describa la posición y el movimiento de objetos y de sí mismo en el espacio, visualizando, interpretando y relacionando las características de los objetos con formas geométricas bidimensionales y tridimensionales. Implica que realice mediciones directas o indirectas de la superficie, del perímetro, del volumen y de la capacidad de los objetos, y que logre construir representaciones de las formas geométricas para diseñar objetos, planos y maquetas, usando instrumentos, estrategias y procedimientos de construcción y medida.
Además describa trayectorias y rutas, usando sistemas de referencia y lenguaje geométrico.
Esta competencia implica, por parte de los estudiantes, la combinación de las siguientes capacidades:
·         Modela objetos con formas geométricas y sus transformaciones: es construir un modelo que reproduzca las características de los objetos, su localización y movimiento, mediante formas geométricas, sus elementos y propiedades; la ubicación y transformaciones en el plano. Es también evaluar si el modelo cumple con las condiciones dadas en el problema.
·         Comunica su comprensión sobre las formas y relaciones geométricas: es comunicar su comprensión de las propiedades de las formas geométricas, sus transformaciones y la ubicación en un sistema de referencia; es también establecer relaciones entre estas formas, usando lenguaje geométrico y representaciones gráficas o simbólicas
·         Usa estrategias y procedimientos para orientarse en el espacio: es seleccionar, adaptar, combinar o crear, una variedad de estrategias, procedimientos y recursos para construir formas geométricas, trazar rutas, medir o estimar distancias y superficies, y transformar las formas bidimensionales y tridimensionales.
·         Argumenta afirmaciones sobre relaciones geométricas: es elaborar afirmaciones sobre las posibles relaciones entre los elementos y las propiedades de las formas geométricas; basado en su exploración o visualización. Asimismo, justificarlas, validarlas o refutarlas, basado en su experiencia, ejemplos o contraejemplos, y conocimientos sobre propiedades geométricas; usando el razonamiento inductivo o deductivo.










No hay comentarios:

Publicar un comentario